wpn.Lab

Das wpn.Lab (ehemals DNS-Lab) ist ein kompaktes Dialogformat der wpn2030, mit dem integriertes Wissen am Science-Policy-Society-Interface transdisziplinär, ressortübergreifend und im Austausch mit der Wissenschaft erarbeitet wird. Mit diesem Format sollen Anregungen und Impulse für die Politik, Forschung und die gesellschaftliche Transformation entwickelt werden.

 

Ziele des wpn.Labs

Bei einem wpn.Lab werden innerhalb kurzer Zeit zu einer bestimmten Fragestellung unterschiedliche Perspektiven von Akteuren aus Wissenschaft, Politik und Gesellschaft zusammengebracht und gemeinsam reflektiert. Mit diesem Format sollen Anregungen und Impulse für Politik, Forschung und die gesellschaftliche Transformation entwickelt werden.

Übergeordnetes Ziel: Das übergeordnete Ziel besteht darin, ein Thema zu explorieren oder – bei bereits bestehendem Wissen zu einer Fragestellung – Transformationen voranzutreiben und Umsetzungsschritte zu identifizieren. Für eine Exploration kann etwa angestrebt werden, die Breite des Themas auszuleuchten, (neue) weiterzubearbeitende Aspekte des Themas zu erschließen oder Bedarfe und Dringlichkeiten aus der gesellschaftlichen Praxis für die Forschung zu identifizieren. Ein wpn.Lab, das Transformationen anregen beziehungsweise voranbringen soll, zielt dagegen darauf ab, Erfahrungen aus experimentellen (umsetzungsbezogenen) Pilot-Projekten fruchtbar zu machen oder lohnende Ansatzpunkte für die Umsetzung von Transformationen (und für entsprechendes Regierungshandeln) zu identifizieren. Hierfür kommen jene Belange in Frage, wo bereits für konkrete Anlässe aufgrund bestehenden Wissens Empfehlungen kollektiv erarbeitet werden können. 

Spezifische Ziele: Zudem verfolgt ein wpn.Lab spezifische Ziele, die relevant für die verschiedenen Fachexpertisen und Interessen der Teilnehmenden sind.

Die Ziele eines wpn.Labs werden transparent und nachvollziehbar mit den Teilnehmenden kommuniziert.

 

Wesentliche Merkmale des wpn.Labs

Themensetzung: Jedes wpn.Lab ist auf ein spezifisches Thema ausgerichtet. Das Thema ist dabei in seiner Konkretion und Beschreibung so gewählt, dass es für möglichst viele unterschiedliche Disziplinen und gesellschaftliche Akteure relevant und anschlussfähig ist. Das Format fokussiert drängende Zukunftsfragen an den Schnittstellen von Politik, Wissenschaft, Gesellschaft und Wirtschaft – mit Blick auf nationale, europäische und globale Zusammenhänge. Die nachhaltigen Entwicklungsziele (Sustainable Development Goals, SDGs) und die DNS dienen dabei als Orientierungspunkt.

Teilnehmende: Vor dem Hintergrund des Themas und des Ziels werden inter- und transdisziplinäre Gruppen von 10 bis 30 Personen aus Wissenschaft, Politik/Verwaltung, Zivilgesellschaft und Wirtschaft eingeladen, um trans- und interdisziplinär integriertes Wissen zu erarbeiten. Praxiswissen und wissenschaftliches Wissen haben im DNS-Lab das gleiche Gewicht und Praxisakteure und Forschende arbeiten auf Augenhöhe zusammen (Prinzipien der transdisziplinären Zusammenarbeit). Die Auswahl der eingeladenen Teilnehmenden beruht auf einem methodischen Prozess, der eine Einbindung verschiedener Perspektiven auf das Thema ermöglicht (Vielfalt der Expertise) und Akteure zusammenbringt, die mittelbar oder unmittelbar einen Einfluss auf den Diskurs und die Entscheidungen rund um das gewählte Thema haben. 

Geschützter Raum: Das wpn.Lab bietet mit der Chatham-House-Regel einen geschützten Raum für offene Diskussionen in wertschätzender Atmosphäre. Die Beurteilungen anderer Perspektiven sowie Relevanzhierarchien werden vermieden (gegenseitiges Verständnis und Akzeptanz). Der geschützte Raum ermöglicht es den Teilnehmenden, explorativ Ideen zu entwickeln und auch mit Akteuren in den Austausch zu treten, die mitunter sehr unterschiedliche Perspektiven vertreten oder außerhalb eines solchen Raumes nicht in diesem Maße zur Sprache kämen. So wird eine vertrauensvolle Umgebung zur gemeinsamen Reflexion von verschiedenen Perspektiven auf ein Thema und zur Lösung komplexer Probleme geschaffen. Die Teilnehmenden erhalten die Möglichkeit, die Komfortzone zu verlassen und die eigene Position in Perspektive zu setzen (Experimentierfreudigkeit).

Integriertes Wissen: Im Zentrum des wpn.Labs steht die Erzeugung integrierten (und in diesem Sinne neuen) und sowohl für Politik wie Wissenschaft relevanten Wissens. Die Entstehung dieses gemeinsam erarbeiteten Wissens ist dabei auch für Dritte glaubhaft nachvollziehbar. Die dabei verwendeten Methoden orientieren sich an den Gütekriterien der partizipativen Wissenserzeugung. Zum Beispiel begegnen die Methoden auf konstruktive Weise Ungleichgewichten, Machtgefällen und potenziellen Konflikten. Das erzeugte Wissen sollte wissenschaftlich glaubwürdig sowie praktisch und gesellschaftspolitisch legitim sein. Eine Dokumentation der Entscheidungen zur Synthese wird vorgenommen (Synthese und Wissenschaftlichkeit)

Inhaltsreiche Moderation während der Vorbereitung, Durchführung und Nachbereitung eines wpn.Labs: Eine inhaltsreiche Moderation stellt sicher, dass die Arbeit im wpn.Lab zwar ergebnisoffen erfolgt, gleichzeitig aber die Ziele des Labs im Auge behalten und konkrete Ergebnisse erarbeitet werden. Dabei kommt der Moderation eine inhaltliche Verantwortung mit Blick auf die Beiträge der Teilnehmenden zu, wie auch eine methodische Verantwortung im Zuge des Einsatzes verschiedener Techniken der Wissensgenerierung und -zusammenführung. Wichtig ist auch die Rolle der Moderation bei der Förderung der Kommunikation zwischen den Teilnehmenden und gegebenenfalls der Überwindung von Kommunikationsbarrieren.

 

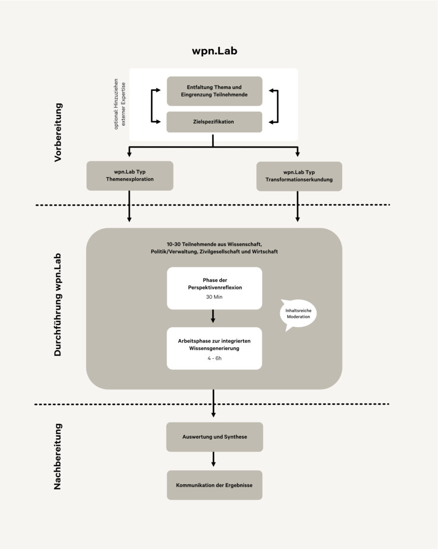
Ablauf eines wpn.Labs

Der Ablauf eines wpn.Labs gliedert sich in 3 Phasen gepaart mit einer inhaltsreichen Moderation: Vorbereitung (Konzeptionsphase), Durchführung (inkl. Vorbereitung der Durchführung) sowie Nachbereitung (vgl. Abbildung). Als Grundlage für die Vorbereitung, Durchführung und Nachbereitung des Labs dienen wissenschaftsbasierte Didaktikansätze und wissenschaftliche Methoden.

Vorbereitung: Die Phase der Vorbereitung ist entscheidend für die Qualität und den Erfolg eines wpn.Labs. In der Vorbereitung erfolgt die Themenentfaltung, die Eingrenzung der Teilnehmenden sowie die Generierung spezifischer Ziele. Diese drei Aspekte gehören eng zusammen und beeinflussen sich wechselseitig. Daher empfiehlt sich hier ein sequentielles, iteratives Vorgehen.

Durchführung: Die Durchführung eines wpn.Labs umfasst zwei Schritte: die Vorbereitung der Durchführung und die eigentliche Durchführung. Letztere dauert ca. einen halben bis ganzen Tag. Im wpn.Lab folgen eine Reflexion der Teilnehmendenperspektiven, ggf. thematische Kurzimpulse und eine Arbeitsphase zur integrierten Wissensgenerierung aufeinander. Die Perspektivenreflexion dient dazu, die Perspektive anderer auf das Thema kennenzulernen, die eigene Perspektive auf das Thema zu reflektieren und in Bezug zu den Perspektiven der anderen Teilnehmenden zu setzen. Sie ist der Boden für die Wissensintegration und unterstützt eine pluralistische Grundhaltung für die gemeinsame Zusammenarbeit. Die Wissensgenerierung ist das “Herz” eines wpn.Labs und nimmt den überwiegenden Teil der Zeit ein. Hierbei werden abhängig vom spezifischen Ziel gemeinschaftlich Ergebnisse erzeugt.

Das Format befindet sich in der Weiterentwicklung, um sowohl Präsenzveranstaltungen als auch Online-Anwendungen zu ermöglichen.

Nachbereitung: In der Nachbereitung eines wpn.Labs erfolgt eine Dokumentation nach wissenschaftlichen Kriterien. Zum einen wird das genaue Vorgehen abgebildet, sodass es transparent und wissenschaftlich nachvollziehbar ist. Zum anderen werden die erarbeiteten Ergebnisse synthetisiert und festgehalten.

Die Ergebnisse werden an die beteiligten Zielgruppen und weitere relevante Stakeholder, insbesondere aus der Politik, z.B. in Form von Impulspapieren kommuniziert. Durch das Mitwirken an einem wpn.Lab tragen die Teilnehmenden aktiv zur nachhaltigen Entwicklung “in, mit und durch Deutschland” bei.